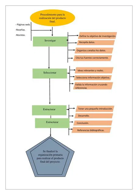
Mentefacto procedimental
Buenas tardes, anexo mentefacto prodicedimental
Abril 08 de 2026
Marzo 27 de 2026
Marzo 20 de 2026
Febrero 26 de 2026
Marzo 13 de 2026
Km. 1.5 Vía El Edén, Armenia-Quindío.
+573206994062
info@colegiocampestre.edu.co
Horario de Atención 8 a.m - 4 p.m.