logo
Biología

Por

Febrero 24 de 2026

Graduation

Grado : Grado Décimo B

Biotecnología

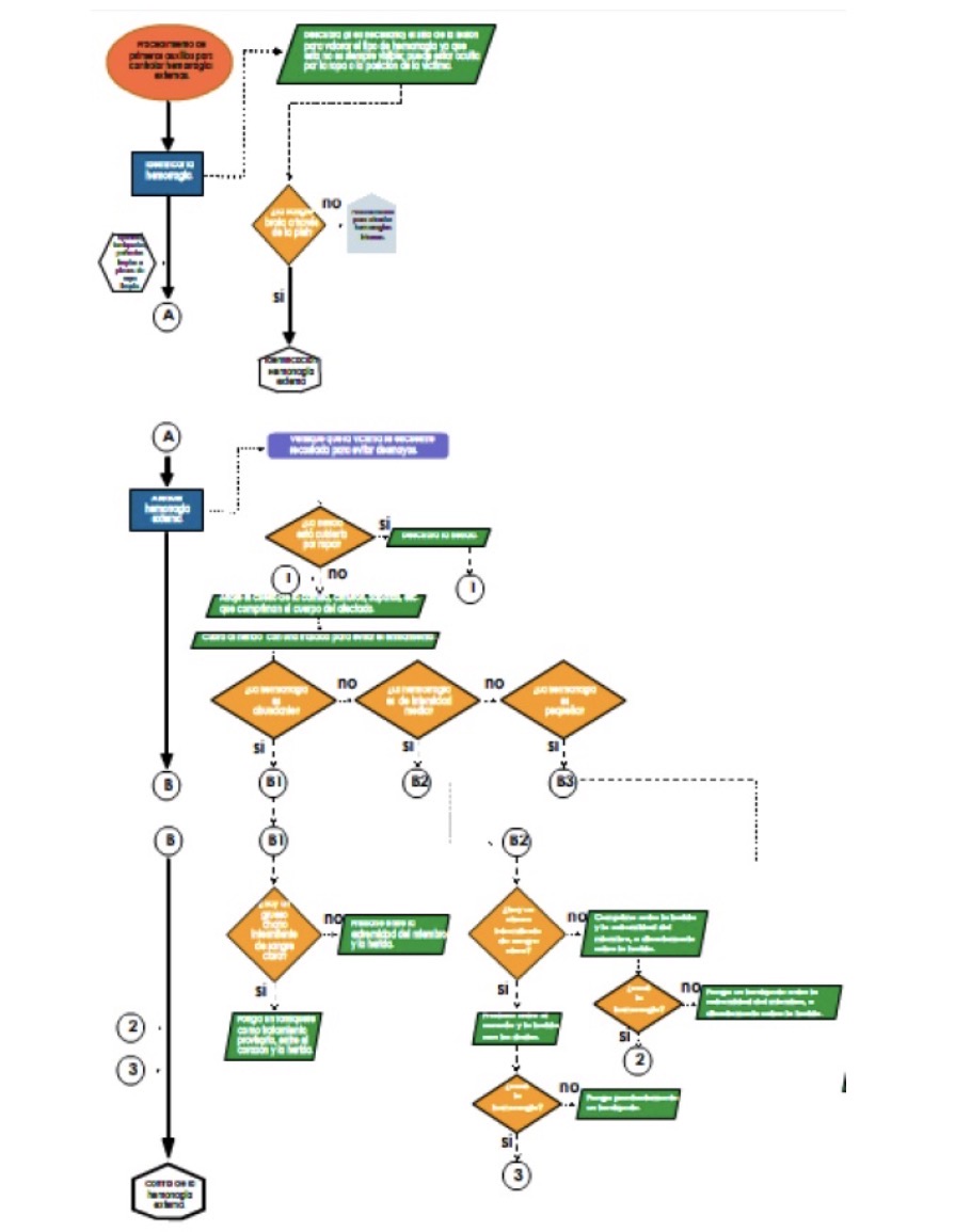
Buenos días, para la próxima clase se debe de traer material para trabajar la elaboración de la mano para la aplicación debe biotecnológia, de acuerdo lo hablado en clase.

adjunto imagen mentefacto procidimental.

Nombre de Archivo Acciones
202602241035573.jpeg Abrir

Tareas del mismo curso